SNe Ia growth-rate measurements with Rubin-LSST simulations: intrinsic scatter systematics


B. Carreres, R. Chen, E. Peterson, D. Scolnic, D. Rosselli, C. Ravoux et al.


\(f\sigma_8\): a probe for gravity and dark energy

Image credits: Illustris TNG

How to estimate velocities from SNe Ia?

SNe Ia are standard candles that allow to measure distances and to build a Hubble diagram

Velocities can be expressed as
$\hat{v} = -\frac{c\ln10}{5}\left(\frac{(1 + z)c}{H(z)r(z)} - 1\right)^{-1}\Delta\mu$

In practice SNe Ia are not perfectly standard and the Hubble diagram residuals are noisy!

The intrinsic scatter of SNe Ia

We know that intrinsic scatter has a color dependance!

In this work we will consider 4 models of intrinsic scatter:

  • Random achromatic scatter
    Unrealistic
  • The G10 model (Guy et al. 2010): $\sim 70\%$ achromatic / $\sim 30\%$ chromatic
    Historically used (Pantheon, Pantheon+)
  • The C11 model (Chotard et al. 2011): $\sim 30\%$ achromatic / $\sim 70\%$ chromatic
    Historically used (Pantheon, Pantheon+)
  • The BS21 model (Brout et al. 2021) with its parameters fitted in Popovic et al. 2023 (P23): dust-based model
    Currently favored by data (DES 5 year)

Why is SNe Ia intrinsic scatter a concern?

Intrinsic scatter is the most important systematic for the DES 5 year analysis of the dark energy equation of state parameter $w$ (Vincenzi et al. 2024).

Rubin-LSST Simulations

We used the SNANA software (Kessler et al. 2009) to simulate the 10 years of the Rubin-LSST survey!

Simulation of the SN Ia hosts

8 mocks cut from the (2 Gpc $h^{-1}$)$^3$ box of the Uchuu UniverseMachine galaxy catalog (Ishiyama et al. 2021, Aung et al. 2023)

We simulated SN Ia parameters correlations with their host properties:

  • SN Ia rate - Host mass correlation from Wiseman et al. 2021
  • SN Ia parameters - Host mass correlation from Popovic et al. 2021

The SNe Ia simulated sample

$N_\text{SN} \sim O(50 \ 000)$

Building the Hubble diagram

Hubble diagram of SNe Ia:

x-axis: $z_\mathrm{obs}$ of the hosts

y-axis: distance modulus $\mu = 5\log(d_L / 10 \text{ pc}) = m-M$

Standard Method:

$\boldsymbol{\mu_\mathrm{obs}} = \boldsymbol{m_B} - \left({\color{red} M_B} - {\color{red} \alpha} \boldsymbol{x_1} + {\color{red} \beta} \boldsymbol{c} + \boldsymbol{\Delta_M}\left(\mathbf{M_\mathrm{host}}; {\color{red} \gamma}\right)\right)$

$\boldsymbol{\sigma_\mu}^2 = \boldsymbol{\sigma_\mathrm{obs}}^2 + {\color{red}\sigma_\mathrm{int}}^2$

${\color{red}M_B}$, ${\color{red}\alpha}$, ${\color{red}\beta}$, ${\color{red}\gamma}$ and ${\color{red}\sigma_\mathrm{int}}$ will be fitted along $f\sigma_8$

BBC method:

$\boldsymbol{\mu_\mathrm{obs, BBC}} = \boldsymbol{m_B} - \left({\color{red} M_B} - {\color{red}\alpha} \boldsymbol{x_1} + {\color{red}\beta} \boldsymbol{c} + \boldsymbol{\Delta_M}\left(\mathbf{M_\mathrm{host}}; {\color{red}\gamma}\right)\right) + \delta_\mathrm{corr.}$

$\boldsymbol{\sigma_\mu}^2 = \boldsymbol{\sigma_\mathrm{obs}}^2 + {\color{red}\sigma_\mathrm{int}}^2$

$\delta_\mathrm{corr.}$ is obtained by:

  • Running an extra-large simulations ($\sim40\times$ LSST) and fitting the hubble diagram
  • Binning over the parameters $p=\left\{z_\mathrm{obs}, x_1, c, M_\mathrm{host}\right\}$
  • Computing the correction in each cell $\delta_\mathrm{corr.} = \left<\mu_\mathrm{obs} - \mu_\mathrm{fid}\right>_\mathrm{cell}$
  • Interpolate over the cells to obtain $\delta_\text{corr.}(p)$


${\color{red}M_B}$, ${\color{red}\alpha}$, ${\color{red}\beta}$, ${\color{red}\gamma}$ and ${\color{red}\sigma_\mathrm{int}}$ are fitted prior to $f\sigma_8$

Fitting for $f\sigma_8$

We fit for $f\sigma_8$ using the Maximum likelihood method with the FLIP package (see Corentin' talk)

The data vector are the estimated velocities: $$\hat{v} = -\frac{c\ln10}{5}\left(\frac{(1 + z)c}{H(z)r(z)} - 1\right)^{-1}\Delta\mu$$ $$\Delta\mu = \mu_\mathrm{obs} - \mu_\mathrm{model}(z_\mathrm{obs})$$

The covariance of the velocity field is: $$\text{C}_{ij}^{vv} \propto ({\color{red}f\sigma_8})^2 \int_{k_\mathrm{min}}^{k_\mathrm{max}} P(k)D_u^2(k; {\color{red}\sigma_u}) W_{ij}(k; \mathbf{r}_i, \mathbf{r}_j) {\rm d}k $$ The observational covariance is: $$C^{vv, \mathrm{obs}} = \left[\frac{c\ln10}{5}\left(\frac{(1 + z)c}{H(z)r(z)} - 1\right)^{-1}\right]^2\text{diag}\left[\sigma_\mu^2\right]$$ The total covariance is: $\text{C} = \text{C}^{vv}({\color{red}f\sigma_8},{\color{red}\sigma_u}) + C^{vv, \mathrm{obs}} + {\color{red}\sigma_v}^2 \mathbf{I}$

Calibration of $\sigma_u$

Empirical damping introduced in Koda et al. 2014: $D_u = \text{sinc}(k\sigma_u)$

From a fit of true vel. from randomly sampled galaxies of the Uchuu simulation we found $\sigma_u \simeq 21 \text{Mpc }h^{-1}$

Results: Estimated velocities

We only consider SNe Ia at $0.02 < z < 0.1$, $N_\text{SN} \sim 8000$

Results: $f\sigma_8$ fit for different scatter model

  • True vel. fit: unbiased, $\sigma_{f\sigma_8}\sim 5\%$
  • RND - Similar results: $\sigma_{f\sigma_8}\sim 13\%$
  • G10 - Similar results: $\sigma_{f\sigma_8}\sim 12\%$
  • C11 - Similar results: $\sigma_{f\sigma_8}\sim 10\%$
  • P23 - Standard fit: $\sigma_{f\sigma_8}\sim 14\%$
    P23 - BBC fit: $\sigma_{f\sigma_8}\sim10\%$
Results for P23 are biased by $\sim-20\%$ due to non-gaussianity!

Results: adding the B21 variations covariance

Bias correction re-run for variations of BS21 parameters => new covariance term $$\text{C}_{ij}^{\mu\mu, \mathrm{int. scat.}} = \Delta\mu_i^\mathrm{BS21}\Delta\mu_j^\mathrm{BS21} + \frac{1}{3}\sum_{p=1}^3\Delta\mu_i^{\mathrm{P23},p}\Delta\mu_j^{\mathrm{P23},p}$$ (from Vincenzi et al. 2024)

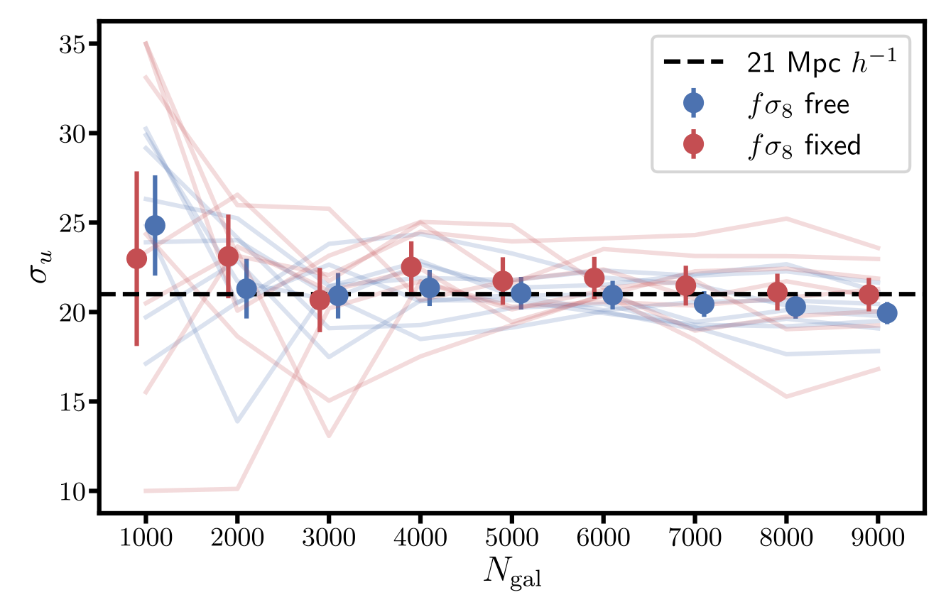
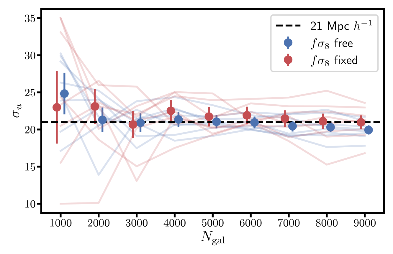
Results: the $\sigma_u$ systematic

$\Delta\sigma_u \sim 18.5 - 23.5 \text{ Mpc }h^{-1}$ ⇨ $\sigma_{f\sigma_8}^{\sigma_u}\sim6\%$

Conclusion


  • Estimated PVs are unbiased using the BBC method compared to the standard method
  • Correlations between hosts and SNe don't seems to bias $f\sigma_8$
  • The BS21 model leads to non-gaussianity that bias the measurements of $f\sigma_8$
  • The uncertainty on the parameters of BS21 are not a major systematic for $f\sigma_8$
  • The parameter $\sigma_u$ is correlated with $f\sigma_8$ and we estimated the amplitude of this systematic to be $\sim6\%$


What's next?

  • Is the BS21 model correct? Will we see this non-gausianity in data?
  • Can we get rid of $\sigma_u$?

Thank you for your attention !

Full $f\sigma_8$ results

$\sigma_u$ syst. for G10

BS21 equations

$$\Delta m_b = \beta c + (R_V + 1)E$$ $$\mathcal{P}(c) \sim \mathcal{N}(\bar{c}, \sigma_c)$$ $$\mathcal{P}(E) \sim \mathrm{Exp}(\tau^{-1})$$ $$\mathcal{P}(\beta) \sim \mathcal{N}(\bar{\beta}, \sigma_\beta)$$ $$\mathcal{P}(R_V)\sim \mathcal{N}(\bar{R_V}, \sigma_{R_V})$$