SNe Ia growth-rate measurements with Rubin-LSST simulations: intrinsic scatter systematics


B. Carreres, R. Chen, E. Peterson, D. Scolnic, D. Rosselli, C. Ravoux et al.


\(f\sigma_8\) as a probe for general relativity

Structure evolution:
Dark energy vs Gravity


Density contrast: $\delta(\mathbf{x}) = \frac{\rho(\mathbf{x})}{\bar{\rho}} - 1$


$\sigma_8$ : fluctuation over sphere of
8 Mpc.$h^{-1}$ radius

$\delta(\mathbf{x}) = \sigma_8 \tilde{\delta}(\mathbf{x})$

Velocities are linked to density through the continuity equation:

$\nabla.v(\mathbf{x}) \propto f\sigma_8 \tilde{\delta}(\mathbf{x})$

where $f \equiv$ growth rate

General Relativity + $\Lambda$CDM:
$f \simeq \Omega_m^\gamma$ with $\gamma \simeq 0.55$

Image credits: Illustris TNG

How to measure $f\sigma_8$ ?

Velocities are probes of $f\sigma_8$!

Doppler effect on redshift:
$1 + z_\mathrm{obs} = \left(1 + z_\mathrm{cos}\right)\left(1 + z_p\right)$

$z_p \simeq \frac{v_p}{c}$, $v_p$ is the line-of-sight velocity

$v_p \sim 300 \ \mathrm{km}.\mathrm{s}^{-1}$ and $z_p \sim 0.001$
Velocity estimation:
Redshift + Distance

Galaxy distances: $\sigma_D/D \sim 20\%$
Type Ia supernova distances: $\sigma_D/D \sim 7 \%$

Image credits: Illustris TNG

Getting distances from SNe Ia

Type Ia supernovae are exploding white dwarfs!

Type Ia supernovae are standard candles!


Distance modulus: $\mu = 5 \mathrm{log}\left(d_L / 10\ \text{pc}\right) = m - M$


SNe Ia luminosity is corrected for known correlations!

  • Brighter-slower: higher stretch $x_1 \Rightarrow $ brigther SNIa
  • Brighter-bluer: lower color $c \Rightarrow $ brigther SNIa
  • Mass step: SN Ia in more massive galaxies are brigther


$\mu_\text{obs} = m_B - (M_B$ $- \alpha x_1$ $+ \beta c$ $+ \Delta_M$ $)$


Remaining intrinsic scatter $\sigma_\mu \sim 0.12$ mag

The intrinsic scatter of SNe Ia

We know that intrinsic scatter has a color dependence!

In this work we will consider 4 models of intrinsic scatter:

  • Random coherent (achromatic) scatter
    Unrealistic
  • The G10 model (Guy et al. 2010): $\sim 70\%$ achromatic / $\sim 30\%$ chromatic
    Historically used (Pantheon, Pantheon+)
  • The C11 model (Chotard et al. 2011): $\sim 30\%$ achromatic / $\sim 70\%$ chromatic
    Historically used (Pantheon, Pantheon+)
  • The BS21 model (Brout et al. 2021) with its parameters fitted in Popovic et al. 2023 (P23): dust-based model
    Currently favored by data (DES 5 year)

Why is SNe Ia intrinsic scatter a concern?

Intrinsic scatter is the most important systematic for the DES 5 year analysis of the dark energy equation of state parameter $w$ (Vincenzi et al. 2024).

Rubin-LSST Simulations

We used the SNANA software (Kessler et al. 2009) to simulate the 10 years of the Rubin-LSST survey!

  • Survey parameters from the LSST survey simulation OpSim
  • SN Ia model: Spectra model (SALT) + intrinsic scattering model + SALT parameter distributions
  • Host catalog: The Uchuu UniverseMachine N-body simulation

Simulation of the SN Ia hosts

8 mocks cut from the (2 Gpc $h^{-1}$)$^3$ box of the Uchuu UniverseMachine galaxy catalog (Ishiyama et al. 2021, Aung et al. 2023) $\Rightarrow$ Density and velocity field corresponding to Planck15 cosmology

We simulated SN Ia parameters correlations with their host properties:

  • SN Ia rate - Host mass correlation from Wiseman et al. 2021
  • SN Ia parameters - Host mass correlation from Popovic et al. 2021

The SNe Ia simulated sample

$N_\text{SN} \sim O(50 \ 000)$

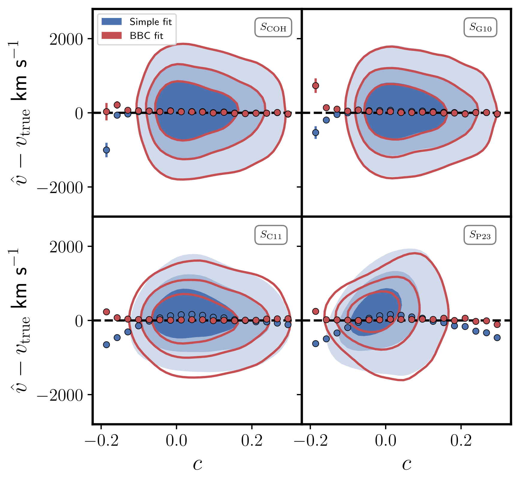
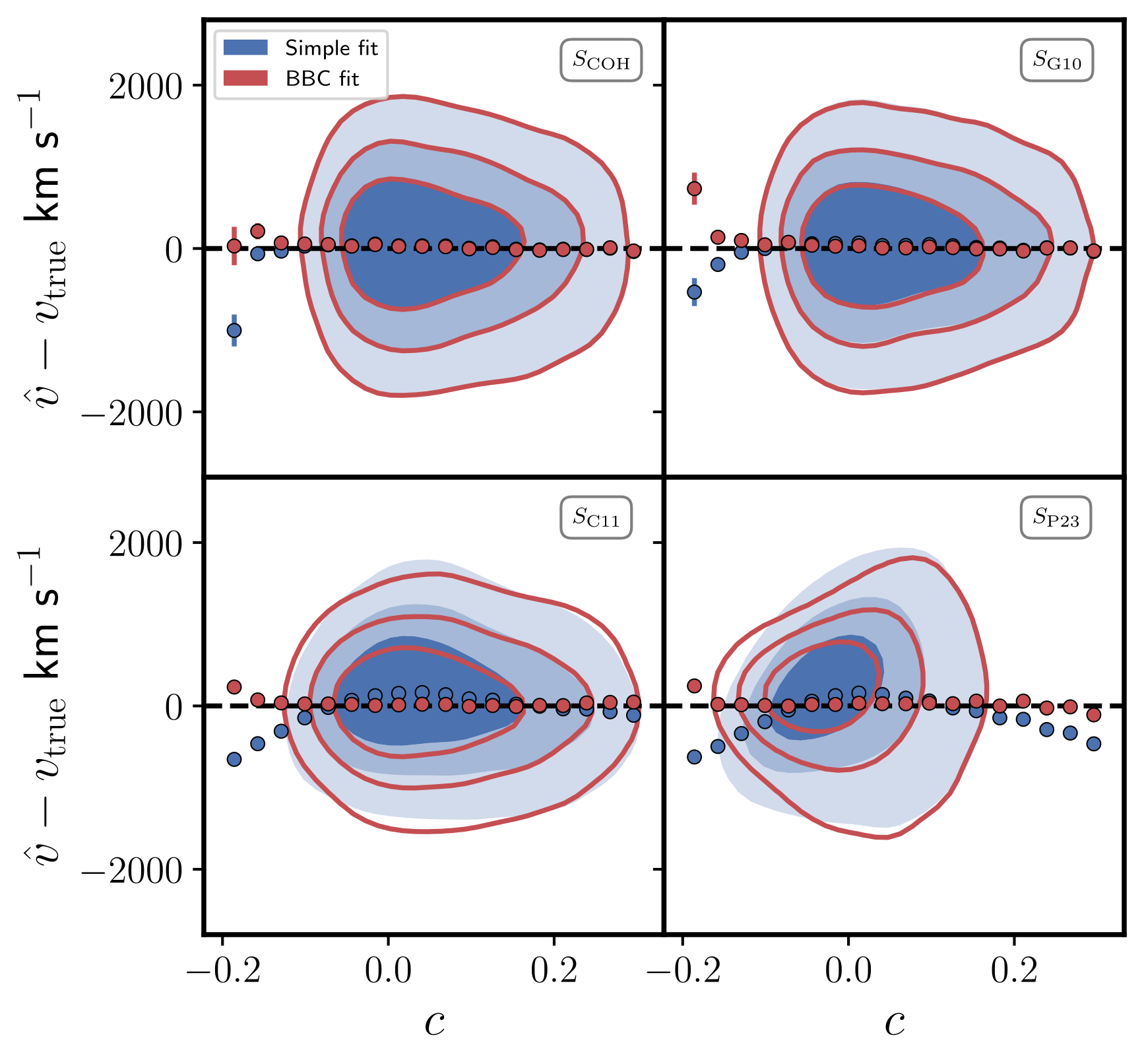
Building the Hubble diagram

Building the Hubble diagram: simple framework

$\boldsymbol{\mu_\mathrm{obs}} = \boldsymbol{m_B} - \left({\color{red} M_0} - {\color{red} \alpha} \boldsymbol{x_1} + {\color{red} \beta} \boldsymbol{c} + \boldsymbol{\Delta_M}\left(\mathbf{M_\mathrm{host}}; {\color{red} \gamma}\right)\right)$

$\boldsymbol{\sigma_\mu}^2 = \boldsymbol{\sigma_\mathrm{obs}}^2 + {\color{red}\sigma_\mathrm{int}}^2$

${\color{red}M_0}$, ${\color{red}\alpha}$, ${\color{red}\beta}$, ${\color{red}\gamma}$ and ${\color{red}\sigma_\mathrm{int}}$ will be fitted along $f\sigma_8$

Building the Hubble diagram

Building the Hubble diagram: BBC framework

$\boldsymbol{\mu_\mathrm{obs, BBC}} = \boldsymbol{m_B} - \left({\color{red} M_0} - {\color{red}\alpha} \boldsymbol{x_1} + {\color{red}\beta} \boldsymbol{c} + \boldsymbol{\Delta_M}\left(\mathbf{M_\mathrm{host}}; {\color{red}\gamma}\right)\right) + \delta_\mathrm{corr.}$

$\boldsymbol{\sigma_\mu}^2 = \boldsymbol{\sigma_\mathrm{obs}}^2 + {\color{red}\sigma_\mathrm{int}}^2$

$\delta_\mathrm{corr.}$ is obtained by:

  • Running an extra-large simulation ($\sim40\times$ LSST) and fitting the hubble diagram
  • Binning over the parameters $p=\left\{z_\mathrm{obs}, x_1, c, M_\mathrm{host}\right\}$
  • Computing the correction in each cell $\delta_\mathrm{corr.} = \left<\mu_\mathrm{obs} - \mu_\mathrm{fid}\right>_\mathrm{cell}$
  • Interpolate over the cells to obtain $\delta_\text{corr.}(p)$


${\color{red}\alpha}$, ${\color{red}\beta}$, ${\color{red}\gamma}$ and ${\color{red}\sigma_\mathrm{int}}$ are fitted prior to $f\sigma_8$

The maximum likelihood method

The maximum likelihood mehod

The Maximum likelihood method is implemented within the package (Ravoux, Carreres et al. 2025)

We want to maximize the likelihood function: $$\mathcal{L}(f\sigma_8; \hat{v}) \propto \left(2\pi\right)^{-\frac{N}{2}}\left|\text{C}(f\sigma_8)\right|^{-\frac{1}{2}}\exp\left(-\frac{1}{2}\boldsymbol{\hat{v}}^T\text{C}(f\sigma_8)^{-1}\boldsymbol{\hat{v}}\right)$$

The maximum likelihood mehod: estimated velocities

The data vector are the estimated velocities: $$\hat{v} = -\frac{c\ln10}{5}\left(\frac{(1 + z)c}{H(z)r(z)} - 1\right)^{-1}\Delta\mu \ \text{ where } \ \Delta\mu = \mu_\mathrm{obs} - \mu_\mathrm{model}(z_\mathrm{obs})$$
Noise is propagated as: $$\sigma_\hat{v} = \frac{c\ln10}{5}\left(\frac{(1 + z)c}{H(z)r(z)} - 1\right)^{-1} \sigma_{\Delta\mu}$$

The maximum likelihood mehod: velocity covariance

The velocity field is approximated as a Gaussian random field

The covariance of the velocity field is: $$\langle v_i(x_i) v_j(x_j)\rangle = \text{C}_{ij}^{vv}\propto ({\color{red}f\sigma_8})^2 \int_{k_\mathrm{min}}^{k_\mathrm{max}} P(k) W_{ij}(k; \mathbf{r}_i, \mathbf{r}_j) {\rm d}k $$ The observational covariance is: $$C^{vv, \mathrm{obs}} = \left[\frac{c\ln10}{5}\left(\frac{(1 + z)c}{H(z)r(z)} - 1\right)^{-1}\right]^2\text{diag}\left[\sigma_\mu^2\right]$$ The total covariance is: $\text{C} = \text{C}^{vv}({\color{red}f\sigma_8}) + C^{vv, \mathrm{obs}} + {\color{red}\sigma_v}^2 \mathbf{I}$

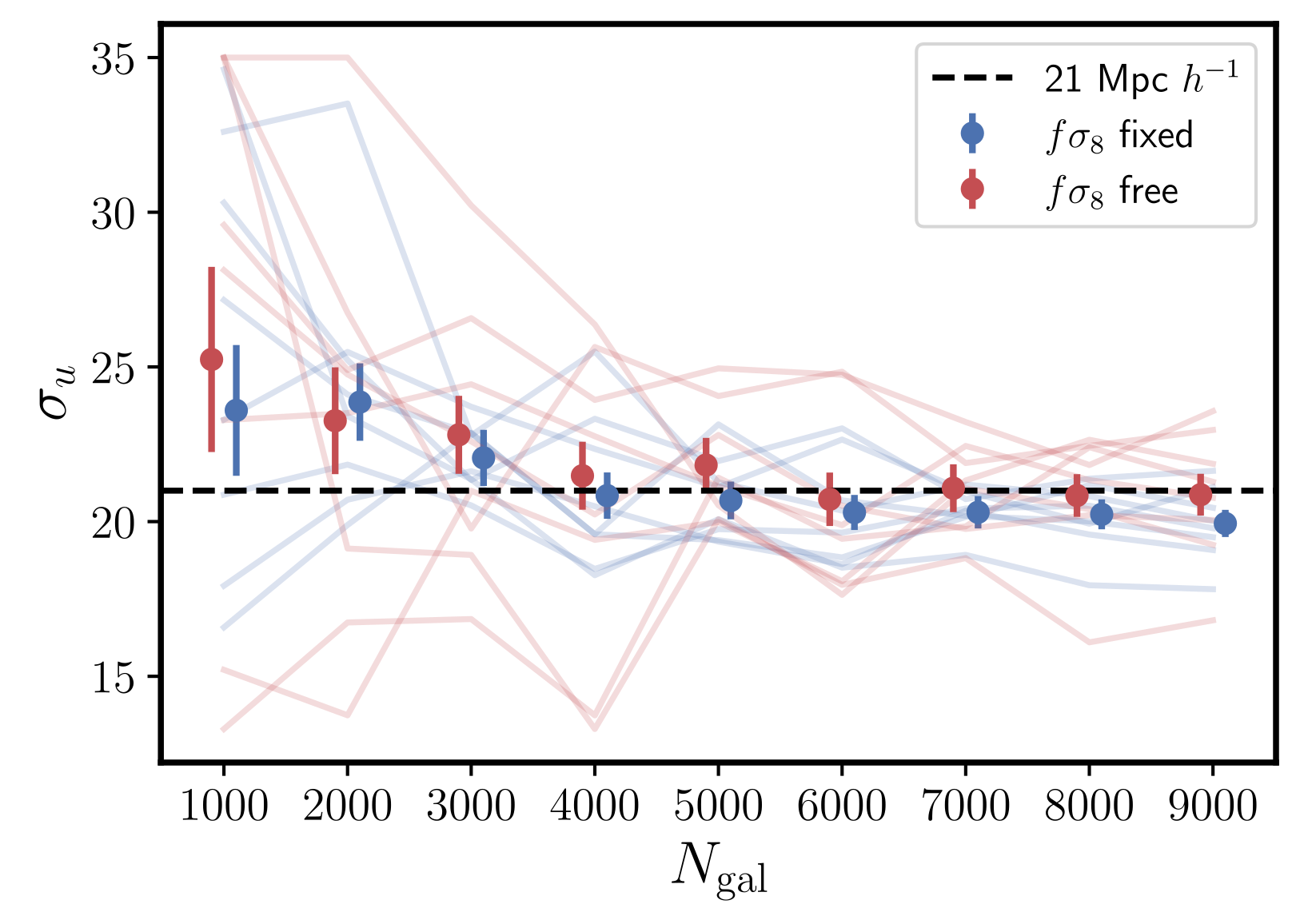
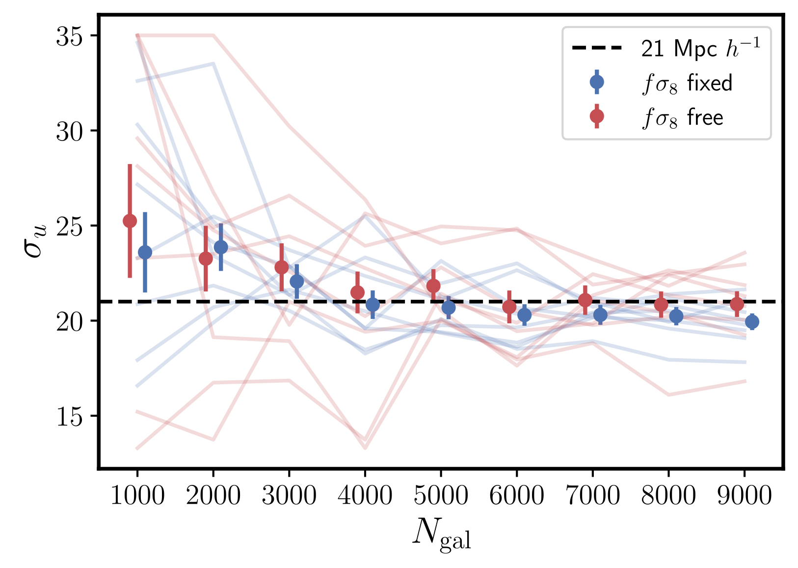
The $\sigma_u$ redshift space parameter

Position are evaluated using $z_\mathrm{obs} \ \Rightarrow$ Redshift Space Distorsion

Empirical damping introduced in Koda et al. 2014: $D_u = \text{sinc}(k\sigma_u)$

$$\text{C}_{ij}^{vv}\propto (f\sigma_8)^2 \int_{k_\mathrm{min}}^{k_\mathrm{max}} P(k){\color{red} D_u(k, \sigma_u)}^2 W_{ij}(k; \mathbf{r}_i, \mathbf{r}_j) {\rm d}k$$

From a fit of true vel. from randomly sampled galaxies of the Uchuu simulation we found $\sigma_u \simeq 21 \text{Mpc }h^{-1}$

Fitting for $f\sigma_8$

Results: Estimated velocities

We only consider SNe Ia at $0.02 < z < 0.1$, $N_\text{SN} \sim 8000$

Results: $f\sigma_8$ fit for different scatter model

  • True vel. fit: unbiased, $\sigma_{f\sigma_8}\sim 5\%$
  • COH, G10 and C11:
    Similar results for simple and BBC fit
    Unbiased $f\sigma_8$
    $\sigma_{f\sigma_8}\sim 10 - 13\%$
  • P23 - Simple fit: $\sigma_{f\sigma_8}\sim 14\%$
    P23 - BBC fit: $\sigma_{f\sigma_8}\sim10\%$
    Results for P23 are biased by $\sim-20\%$!

Results: adding the B21 variations covariance

Bias correction re-run for simulation using variations of BS21 parameters $\Rightarrow \delta_\mathrm{corr}$ is changing

New covariance term computed from variations to baseline:

Results: the $\sigma_u$ systematic

$\Delta\sigma_u \sim 18.5 - 23.5 \text{ Mpc }h^{-1}$ ⇨ $\sigma_{f\sigma_8}^{\sigma_u}\sim6\%$

Conclusion


  • Estimated PVs are unbiased using the BBC method compared to the simple method
  • Correlations between hosts and SNe don't seems to bias $f\sigma_8$
  • The BS21 model leads to non-gaussianity that bias the measurements of $f\sigma_8$
  • The uncertainty on the parameters of BS21 are not a major systematic for $f\sigma_8$
  • The parameter $\sigma_u$ is correlated with $f\sigma_8$ and we estimated the amplitude of this systematic to be $\sim6\%$


What's next?

  • Is the BS21 model correct? Will we see non-gausianities in data?
  • Can we get rid of $\sigma_u$?

Thank you for your attention !

Full $f\sigma_8$ results

$\sigma_u$ syst. for G10

BS21 equations

$$\Delta m_b = \beta c + (R_V + 1)E$$ $$\mathcal{P}(c) \sim \mathcal{N}(\bar{c}, \sigma_c)$$ $$\mathcal{P}(E) \sim \mathrm{Exp}(\tau^{-1})$$ $$\mathcal{P}(\beta) \sim \mathcal{N}(\bar{\beta}, \sigma_\beta)$$ $$\mathcal{P}(R_V)\sim \mathcal{N}(\bar{R_V}, \sigma_{R_V})$$